为给同学们创造一个愉快和谐的学习和生活环境,使班级工作能够正常有序的进行,进一步助力班风的建设,成人影片
2022级经济1班于10月9日制定了班级守则,该守则由全体同学共同讨论,最终由全体班委研究所制定,并在班规试行一个月后即11月5日加以修正完善。

在2022级经济1班组班一个月以来,经班委选举等活动陆续开展,班级组建日益完善,为更好的维护班级秩序,由班长黄丹仪提议制定班规,全体同学于10月9日上午线上共同讨论了关于班级守则的内容。在讨论过程中,同学们积极发言、出谋划策,由全体参与人员共同讨论而制定促进了同学们更好的遵守班级守则,激发了维护班级秩序的积极性和主动性,为更好建设班级打好了坚实的基础。

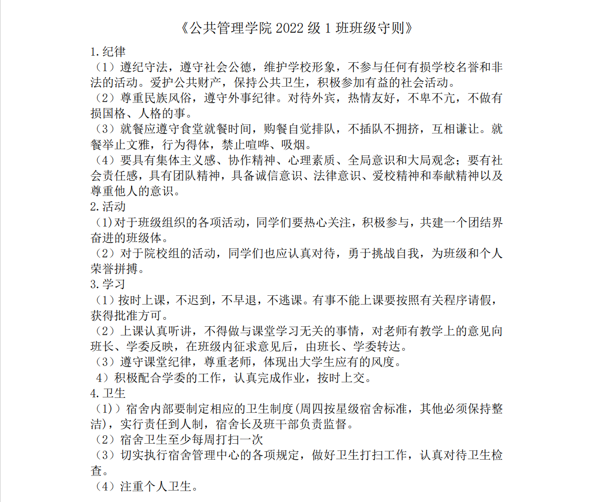
经过同学们的讨论,2022级经济1班全体班委于10月9日下午组成研究小组最终制定了班级守则,从纪律、活动、学习和卫生四个方面进行了详细内容的划分,一致商讨认为在实施过程中要起带头作用遵守班级守则,发现问题并及时修正。组建班级以来,制定并完善班级守则是建设班级关键的一步。

建立班规能够促进班级成为一个优秀团结的集体,2022级经济1班组建班级以来,由班级守则的制定推动班级各项活动的顺利进行,进一步增强了班级的凝聚力,加以完善和健全班级守则也将在接下来的工作中起到重要的作用。
